Dessiner vos schémas plus rapidement ? Passez au design fonctionnel

blog functioneel ontwerp-1

En tant qu’ingénieur électrotechnique, votre défi est de dessiner des schémas qui soient utilisables par tous. En effet un câbleur a besoin d’autres informations qu’un technicien de maintenance, donc comment faire en sorte de dessiner de manière efficace des schémas qui soient utilisables par tous ?

En passant au dessin fonctionnel, non seulement vous réalisez des schémas pratiques, mais vous pouvez en plus les exécuter plus rapidement.

Qu’est-ce que le dessin fonctionnel ?

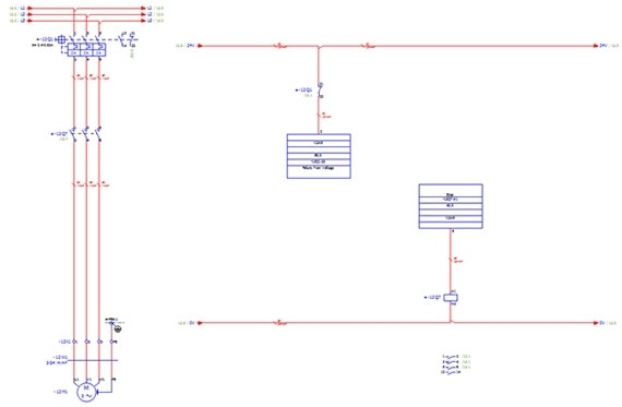
Sur les schémas traditionnels, vous retrouvez souvent les composants sous leur forme complète sur une page. Vous voyez ainsi des pages pleines de cartes PLC, avec une carte ou byte PLC par page. L’entrée se trouve sur une autre page, tout comme la sortie et la puissance.

Ces schémas semblent peut-être rendre l’ingénierie plus facile, mais c’est justement la relation entre toutes ces fonctions qui prend beaucoup de temps. C’est pourquoi, dans le cadre du dessin fonctionnel, on dessine les composants qui ont à voir entre eux sur une seule, voire plusieurs pages.

Les composants qui fonctionnent ensemble, tels que l’élément de puissance, l’entrée et la sortie d’un moteur, sont situés à proximité les uns des autres. La relation est directement visible et peut donc être synthétisée ou dessinée en une seule action.

blog functioneel ontwerp (2)

Effectuer des modifications plus rapidement

Devez-vous procéder à des adaptations dans le dessin ? Il va de soi que la méthode du design fonctionnel n’a là aussi que des avantages. Vous pouvez facilement ajouter une fonction supplémentaire sur une page, alors que vous auriez normalement dû en modifier au moins trois.

Vous gagnez ainsi 3 à 5 minutes par modification, un gain de temps qui peut aller jusqu’à 75 %. Voilà ce que l’on peut appeler une ingénierie efficace !

Mieux encore : cette manière de réaliser vos designs ouvre la porte à la génération de schémas, étant donné la facilité avec laquelle vous pouvez générer et organiser des fonctions. La génération d’une page est plus facile que le paramétrage et le placement morceaux de schémas sur des pages différentes.
blog functioneel ontwerp FR


Une marge d’erreur plus faible grâce à votre méthode de dessin fonctionnel

Lorsque vous passez à la méthode du design fonctionnel, vous construisez au fil du temps une bibliothèque centrale dans laquelle les modules les plus utilisés sont enregistrés. Lorsque vous commencez un nouveau projet d’ingénierie, vous pouvez ainsi réutiliser et modifier ces designs de base que vous avez déjà testés dans la pratique.

Il vous manque tout de même un module ou une fonction ? Créez-le dans la bibliothèque centrale. Vous sauvegardez ainsi cette connaissance pour vos collègues ou un projet suivant. Et, progressivement, vous gagnez de plus en plus de temps et évitez les erreurs.

Comment faire plus en moins de temps

Tout le monde souhaite travailler efficacement et perdre le moins de temps possible lors du processus d'ingénierie. Voulez-vous faire davantage en moins de temps ? Téléchargez l'infographie «Avec Eplan tutoyer les sommets».

Comment faire plus en moins de temps:

téléchargez l’infographic ‘Avec Eplan, tutoyez les sommets’.

TÉLÉCHARGER L'INFOGRAPHIC